酿酒葡萄栽培知识图谱构建及应用研究

刘 杨1,王金云2,3*,岳 倩1,谢生利4

(1.北方民族大学 商学院,宁夏 银川 750021;2.北方民族大学 创新创业学院,宁夏 银川 750021;3.北方民族大学 电商产业学院,宁夏 银川 750021;4.宁夏皇蔻酒庄有限公司,宁夏 吴忠 751600)

摘 要:酿酒葡萄栽培作为葡萄酒产业的核心环节,面临数据分散、无序、数据量大且利用不充分、专业人才不足等问题。知识图谱作为新兴的知识表述工具,可以有效组织、管理知识,进行知识计算。 构建酿酒葡萄栽培知识图谱对提高葡萄酒品质具有重要意义。 该文通过七步法梳理酿酒葡萄栽培领域知识,构建酿酒葡萄栽培本体模型,并提出基于大语言模型构建酿酒葡萄栽培知识图谱的思路及方法,以此实现知识抽取、知识融合、知识加工、知识存储和知识应用。基于知识图谱深度挖掘酿酒葡萄栽培领域知识,旨在为葡萄栽培主体提供丰富多元知识服务,推动酿酒葡萄栽培向专业化、个性化、精准化和智能化方向发展,促进葡萄酒产业数字化转型升级,提升产业新质生产力水平。

关键词:酿酒葡萄栽培;知识图谱;本体构建;大语言模型

目前,我国智慧农业需求主要体现在农业种植和畜牧养殖的生产经营环节,农业数字经济水平低于绝大多数的服务业和工业行业,农业数字化转型相对滞后,存在较大提升空间[1]。 葡萄产业蓬勃发展[2],加快推进葡萄栽培数字化转型,对我国农业产业结构调整、区域经济发展和乡村振兴等方面发挥重大作用[3]。受海陆分布、大气环流、所处纬度和地面状况等影响,我国具有多样的气候类型[4],使得不同地区葡萄栽培技术不同。同时,葡萄果实具备多样化用途,对气候和栽培技术要求各异。 任何栽培技术要与地区风土条件相吻合,突出葡萄风格,提高葡萄质量。农业数字化是农业现代化的高阶业态[5],提升葡萄栽培主体的专业化水平及数字化素养,可以有效促进葡萄产业数字化转型。

然而,我国葡萄栽培知识服务整体上存在供需结构性失衡、区域差异性较大、知识服务渠道不畅通等问题[6]。以信息搜索为主的葡萄栽培信息服务已无法满足葡萄栽培主体对复杂知识的需求,同时酿酒葡萄栽培是葡萄酒产业的核心环节,一旦葡萄栽培技术不当,就会削弱葡萄风土特征,降低葡萄酒品质。知识图谱作为一种用图模型来描述世界万物关系的技术方法[7],可以有效解释葡萄栽培领域知识的动态发展规律,为葡萄栽培主体提供技术指导。现有研究聚焦于人工标注的葡萄小样本数据集,通过改进知识抽取方法,构建葡萄知识图谱;聂啸林等[8]研究提出了来自转换器的双向编码器表征量(bi-directional encoder representation from transformer,BERT)和残差结构(residual structure,RS)融合的命名实体识别模型(BERT based named entity recognition with residual structure,BBNER-RS),基于深度学习的两阶段式领域知识图谱构建方法,从人民日报、玻森、简历和微博数据集上抽取葡萄领域知识,构建葡萄知识图谱;杨硕等[9]使用多模态知识图谱来增强问答对的答案选择模型,与其他模型相比,在葡萄问答数据集中回答准确率显著提高;AYADI Y N等[10]基于不同的自然语言处理技术和工具,构建了不同农作物的跨领域知识图谱;GUAN L Z等[11]提出了一种基于提示学习的农业知识推理框架。以上学者基于葡萄栽培小样本数据集构建葡萄本体模型,未能体现葡萄栽培技术的区域化及动态性特点。模型在特定数据集上的知识抽取任务和回答问题准确性上表现良好,但葡萄栽培数据来源广阔,类型多样,人工标注数据成本高,且耗费大量时间,限制了葡萄栽培知识图谱内容丰富性与完整性,阻碍了知识图谱的落地应用。刘杨等[12]构建了宁夏贺兰山东麓葡萄酒产业知识图谱本体模型,提出了知识图谱构建思路,然而尚未构建完整的酿酒葡萄栽培本体模型。大语言模型(large language model,LLM)为核心驱动的新一轮人工智能浪潮,为破解农业信息处理难题、赋能农业认知智能提供了解决方案。大语言模型通过在超大规模语料上进行预训练,掌握了前所未有的语义理解、逻辑推理、知识整合与内容生成能力。 它们不仅能够深度解析海量非结构化文本,还能通过与视觉、传感等其他模态信息融合,构建对农业生产场景更为全面、立体的认知。大语言模型基于强大的语义理解与上下文推理能力,在知识抽取任务中具备显著优势,为构建产业知识图谱提供了新思路。

本文一方面整合多模态酿酒葡萄栽培数据,在领域专家指导下构建酿酒葡萄栽培本体模型,以此规范酿酒葡萄栽培领域实体、关系、实体类型、实体属性等对象之间的联系;另一方面,提出基于大语言模型(LLM)的酿酒葡萄栽培知识图谱构建思路及方法,高效处理海量葡萄栽培数据。根据区域生态条件,定制与生态相适应的合理、科学的栽培管理体系,使葡萄充满风味特色,提高葡萄产量与质量,促进葡萄酒产业高质量发展。

1 酿酒葡萄栽培知识图谱构建基本流程

知识图谱以本体设计为基础,通过自顶而下与自底而上相结合的方法构建酿酒葡萄栽培知识图谱。采用自顶向下的方式定义层级语义关系、概念实体及其属性、约束规则等,构建精准、结构清晰的概念体系架构[13],即知识组织层(本体模型)。 采用自底而上的方式抽取酿酒葡萄栽培多模态数据中实体、关系及属性,进行知识融合、知识加工,并将知识存储在图数据库中,酿酒葡萄栽培知识图谱构建流程见图1。

图1 酿酒葡萄栽培知识图谱构建流程
Fig.1 Construction process of wine grape cultivation knowledge graph

由图1可知,知识图谱包含数据资源层、知识组织层、知识图谱层、知识应用层四部分。 数据资源层,明确构建酿酒葡萄栽培知识图谱数据源。包括酿酒葡萄栽培领域书籍、专家讲座课件、酿酒葡萄栽培农业网站、中国大学慕课视频等多模态数据;知识组织层(本体模型)作为核心架构层,该层的构建严格遵循七步法本体构建流程,依托Protege-5.6.4本体建模工具完成以下关键环节:领域术语标准化提取、概念体系层级化建模、数据属性与对象属性的逻辑化定义。 作为底层数据资源向领域知识转化的核心枢纽,该知识模式层的设计质量直接决定了知识体系的完备性及其图谱化表征的可靠性。 知识图谱层,即酿酒葡萄栽培知识图谱构建。 基于本体模型,采用知识抽取技术从数据源中抽取实体、关系和属性,通过知识整合、加工和消歧等步骤完成知识融合[14],得到高质量酿酒葡萄栽培知识,采用图数据库进行存储;知识应用层结合酿酒葡萄栽培现实困境,面向酿酒葡萄栽培主体构建多场景的酿酒葡萄栽培智能知识服务应用,提供产前酿酒葡萄园选址规划、酿酒葡萄品种和砧木选择、苗木繁殖,产中整形修剪、土肥水管理、花果管理、病虫害防治,产后葡萄采收、包装与运输等全流程的知识服务。

2 知识组织层——酿酒葡萄栽培本体建模

领域知识图谱有清晰的知识层级结构及关系,采用本体定义的规则约束知识图谱数据层。 酿酒葡萄栽培属于农作物种植特定领域,具有专业性特点。因此,本文构建酿酒葡萄栽培本体以形成酿酒葡萄栽培模式层。

2.1 本体模型构建方法及工具

本文面向酿酒葡萄栽培领域进行本体模型构建,采用七步法开展研究[15],以此确定关键步骤与环节。Protege-5.6.4软件作为管理本体的有效工具,已在葡萄酒酿造[16]、数字人文[17-18]、中医药[19]、气象灾害[20]、应急预案[21]等领域进行应用,证明该工具可行有效。 为清晰表示各个实体之间的关系,采用Protege-5.6.4软件构建酿酒葡萄栽培本体模型。

2.2 本体构建

2.2.1 明确本体领域边界及涵盖范围

酿酒葡萄栽培本体作为一个具有复杂结构体系与丰富语义内涵的知识框架,是从业者的长期实践与理论总结形成的语义丰富的知识系统。 其涵盖了从风土条件、栽培步骤到设备、辅料、材料等生产要素,并延伸至植株、葡萄的生长特征,以及病虫害等多个维度。

2.2.2 复用现有本体

复用现有本体能够提高本体模型构建效率与知识体系完整性,统一药学语言系统(unified medical language system,UMLS)是生物医学领域丰富的概念本体库,包括“实体”、“事件”两个二级语义类型,“实体”代表静态事物、“事件”代表动态事物,描述了客观事物的一般规律,因此本文复用UMLS的“实体”、“事件”二级类语义类型。复用酿酒葡萄酿造本体模型的三级类,将实体分类为概念实体、物理实体、现象和过程四个三级语义类型。 同时复用聂啸林等[8]定义的葡萄品种知识、病害知识、虫害知识、农药知识、栽培技术、地点六个类。本文将病害知识和虫害知识合并病虫害类,同时融入药害知识;将葡萄品种作为材料类;农药知识作为辅料类,同时融入生长调节剂知识、肥料知识、防护材料知识;风土条件决定葡萄品质,地点调整为风土条件类;不同栽培过程需要不同栽培技术,复用栽培技术类。此外,添加设备类、设施类、植株类、葡萄类,总共9个二级类,以此构建了一个层次分明、逻辑严密的知识体系。

2.2.3 列出酿酒葡萄栽培领域重要术语

构建酿酒葡萄栽培术语词表是实现酿酒葡萄栽培知识组织和语义化表示的前提。本研究通过以下途径收集酿酒葡萄栽培领域重要术语,第一,从《葡萄栽培图说》、《酿酒葡萄极简化生态栽培手册》、《葡萄高效栽培与病虫害防治彩色图谱》、《酿酒葡萄品种学》、《葡萄高效栽培与病虫害防治看图防治》 等专业书籍中归纳酿酒葡萄栽培领域术语。第二,从GB/T 25393—2010《葡萄栽培和葡萄酒酿制设备葡萄收获机试验方法》、GB/T 25395—2010《葡萄栽培和葡萄酒酿制设备葡萄压榨机试验方法》、NY 469—2001《葡萄苗木》等国家、行业标准中归纳酿酒葡萄栽培领域术语。 第三,在农业领域网站中检索“酿酒葡萄栽培”相关术语,进行整理并汇总。第四,借助“中国大学慕课”平台,将专家授课视频内容转换为文本数据,同时下载整理讲课资料,整理归纳酿酒葡萄栽培领域术语。第五,与葡萄栽培专家沟通,对不确定的酿酒葡萄栽培领域术语进行规范。 酿酒葡萄栽培领域部分重要术语见表1。

表1 酿酒葡萄栽培领域部分重要术语
Table 1 Some important terms in wine grape cultivation field

病虫害一级 二级 概念病害虫害药害建筑物棚架设施设备辅料农药生长调节剂肥料防护材料材料植株根茎芽叶卷须葡萄器官及周期花序果穗器官周期霜霉病、白腐病、根癌病、溃疡病、皮尔斯病葡萄根瘤芽、绿盲蝽、葡萄斑叶蝉、斑衣蜡蝉赤霉素、草甘膦、百草枯生活用房、办公室、畜舍、库房智能温室、日光温室、塑料大棚、避雨棚耕耘机、检修机、疏叶机、喷药机、采收机、水肥设备百菌清、苯醚甲环噬、丙环噬、多菌灵、敌百虫赤霉素、氯吡脲、链霉素、卡那霉素、对氯苯氧乙酸氮肥、磷肥、钾肥、有机肥葡萄袋、地膜种子、种条、接穗、砧木主根、侧根、须根主干、主蔓、侧蔓、结果枝、营养枝、新梢、副梢冬芽、夏芽、隐芽叶柄、叶片主轴、分支、顶端生长点花序梗、花序轴、花朵穗梗、穗轴、穗粒根、茎、卷须、芽、叶、花序、果穗生命周期、年周期

2.2.4 定义类和类的等级体系

明确表1中概念术语的上下位关系。 实体和事件作为顶层类。 概念实体及属性、物理实体、现象、过程作为四个二级类。基于二级类,结合酿酒葡萄栽培领域概念术语,构建顶层框架见图2,酿酒葡萄栽培领域物理实体知识体系见图3;酿酒葡萄栽培领域现象知识体系见图4;酿酒葡萄栽培领域过程知识体系见图5;酿酒葡萄栽培领域概念实体及属性知识体系见图6。

图2 酿酒葡萄栽培领域知识顶层框架
Fig.2 Top-level framework of knowledge in wine grape cultivation field

图3 酿酒葡萄栽培领域物理实体
Fig.3 Physical entities in wine grape cultivation field

图4 酿酒葡萄栽培领域现象
Fig.4 Phenomenon in grape wine cultivation field

图5 酿酒葡萄栽培领域过程
Fig.5 Process of wine grape cultivation field

图6 酿酒葡萄栽培领域概念实体及属性
Fig.6 Conceptual entities and attributes in wine grape cultivation field

2.2.5 知识图谱实体、属性和关系

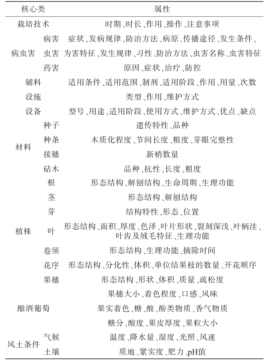
仅有类不能体现知识体系的完整性,因此还需要定义属性和关系。 概念自身的属性称为内在属性,酿酒葡萄栽培本体的内在属性见表2,外在属性(也称为关系,通常用于连接两个实体)见表3。

表2 酿酒葡萄栽培本体的内在属性
Table 2 Intrinsic attributes of wine grape cultivation ontology

核心类 属性栽培技术病虫害病害虫害药害辅料设施设备材料种子种条接穗砧木植株根茎芽 叶 卷须花序果穗时期、时长、作用、操作、注意事项症状、发病规律、防治方法、病原、传播途径、发生条件、为害特征、发生规律、习性、防治方法、虫害名称、虫害特征原因、症状、治疗、防控适用条件、适用范围、制剂、适用阶段、作用、用量、次数类型、作用、维护方式型号、用途、适用阶段、使用方式、维护方式、优点、缺点遗传特性、品种木质化程度、节间长度、粗度、芽眼完整性新梢数量品种、抗性、长度、粗度形态结构、解刨结构、生命周期、生理功能形态结构、解刨结构结构特性、形态、位置形态结构、面积、厚度、色泽、叶片形状、裂刻深浅、叶柄洼、叶齿及绒毛特征、生理功能形态结构、生理功能、摘除时间形态结构、分化性、体积、单位结果枝的数量、开花顺序形态结构、形状、体积、质量、疏松度酿酒葡萄风土条件 气候土壤果穗大小、着色程度、口感、风味果实着色、糖、酸、酚类物质、香气物质糖分、酸度、果皮厚度、果粒大小温度、降水量、湿度、光照、风速质地、紧实度、肥力、pH值

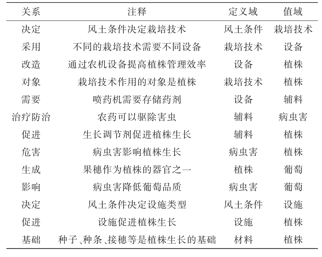
表3 酿酒葡萄栽培本体的关系
Table 3 Relationship of wine grape cultivation ontology

关系 注释 定义域 值域决定采用改造对象需要治疗防治促进危害生成影响决定促进基础风土条件决定栽培技术不同的栽培技术需要不同设备通过农机设备提高植株管理效率栽培技术作用的对象是植株喷药机需要存储药剂农药可以驱除害虫生长调节剂促进植株生长病虫害影响植株生长果穗作为植株的器官之一病虫害降低葡萄品质风土条件决定设施类型设施促进植株生长种子、种条、接穗等是植株生长的基础风土条件栽培技术设备栽培技术设备辅料辅料病虫害植株病虫害风土条件设施材料栽培技术设备植株植株辅料病虫害植株植株葡萄葡萄设施植株植株

栽培技术、病虫害、辅料、设施、设备、材料、植株、酿酒葡萄、风土条件等作为本体模型的实体,用圆形表示。决定、采用、改造、对象、需要、治疗防治、促进、危害、生成、影响、基础等作为本体模型的关系,用箭头表示,尾实体类指向头实体类,如“辅料”实体类指向“病虫害”实体类,由“治疗防治”箭头连接,表示“辅料”用于治疗防治“病虫害”。酿酒葡萄栽培知识图谱实体、关系及属性见图7。为便于对本体模型高效统一,在此基础上利用Protege-5.6.4软件构建各个概念间的层级结构和关系,构建酿酒葡萄栽培本体模型见图8。

图7 酿酒葡萄栽培知识图谱实体、关系及属性
Fig.7 Entity, relationship and attribute of wine grape cultivation knowledge graph

图8 酿酒葡萄栽培本体模型构建
Fig.8 Model construction of wine grape cultivation ontology

2.2.6 定义属性限制

酿酒葡萄栽培属性限制包括“内在属性”和“外在属性”限制两部分。①内在属性限制:内在属性中“核心类”列表示内在属性的域,即该属性适用的实体类型,如“适用条件”属于核心类“辅料”的内在属性。 在所有的内在属性中,“用量”、“次数”、“节间长度”、“粗度”、“新梢数量”、“长度”、“面积”、“厚度”、“体积”、“质量”、“温度”、“降水量”、“湿度”、“光照”、“风速”、“pH值”的数据类型是字符串和整数外,其余属性的数据类型均为字符串。②外在属性限制:在Protege-5.6.4软件中包含7种对象属性限制,分别为函数关系、反(逆)关系、传递性、对等关系、非对等关系、自反性、非自反性[22]。如农药可以去除害虫,实例化后,通过“高效氯氰菊酯”可以有效驱除“斑衣蜡蝉”,而“斑衣蜡蝉”不可以驱除“高效氯氰菊酯”,这表现为是函数关系。

3 知识图谱层——酿酒葡萄栽培知识图谱

在模式层框架下,通过知识抽取、知识融合、知识加工与知识存储四个核心环节,以此构建稳健的酿酒葡萄栽培知识图谱。

3.1 知识抽取

知识抽取是实现自动化构建大规模知识图谱的重要技术,旨在从不同来源、不同结构的数据中抽取知识存储在知识图谱中。 根据数据结构化程度分为结构化数据、半结构化数据和非结构化数据三类[23]。本研究根据数据的结构特点采取了不同的知识抽取方法。 针对结构化数据,例如对于酿酒葡萄品种数据库,采用D2R(relational database to RDF)映射的方式将其转换为知识图谱中的数据。 对于半结构化数据,例如从网站获取的栽培区域分布表、酿酒葡萄栽培技术报告等半结构格式的数据,通过封装器(Wrapper)进行知识抽取,对其处理并转化为三元组知识,进而存储在知识图谱中。

深度求索公司推出的DeepSeek-R1模型,擅长处理复杂任务且可免费商用,直接面向用户提供语义理解、计算推理、代码生成补全等应用场景,LLM为酿酒葡萄栽培知识图谱构建提供了方法支撑。 非结构化数据作为酿酒葡萄栽培领域的主要数据,基于LLM进行知识抽取。与传统的深度学习模型融合技术相比,主要包括双向长短记忆(bidirection long short-term memory,BILSTM)网络、卷积神经网络(convolutional neural network,CNN)融合条件随机场(conditional random field,CRF),如BERT+BILSTM+CRF[24]、BILSTM+CRF[25-26]、CNN-BILSTM[27],基于大语言模型的知识抽取无需大量的人工标注和模型训练,既提高知识抽取效率又降低成本。 本研究以LangChain+DeepSeek-R1为基础模型进行知识抽取。 首先,将预处理后的酿酒葡萄栽培资料和酿酒葡萄栽培领域词汇作为本地知识库,对长文本进行分词,通过Embedding词嵌入进行向量编码;然后,将收集的酿酒葡萄栽培资料作为输入,通过与向量知识库进行相似度计算,确定栽培信息在本地知识库中所属的具体类别及所在的位置;最后根据实际需求,设计Prompt对酿酒葡萄栽培实体、关系、属性抽取。 在Prompt设计方面,采用需求提示、领域知识提示、样例提示的分步提示策略进行知识抽取,提示任务相辅相成,提升酿酒葡萄栽培知识抽取质量,结果见图9。

图9 非结构化数据知识抽取流程
Fig.9 Knowledge extraction process from unstructured data

3.2 知识融合

知识抽取阶段生成的知识表现出知识关联模糊、语义关联弱化以及逻辑矛盾等问题。为此,基于知识融合技术,进行对齐、加工和消歧等操作,最终生成具备结构规范性与逻辑一致性的酿酒葡萄栽培知识图谱。常见的知识融合包括具体知识融合和知识库融合两个层面。如世界上超过6 000多种酿酒葡萄品种,大部分酿酒葡萄品种都有对应的别称,如“佳利酿”、“加利娘”、“康百耐”、“法国红”四者描述的为同一品种,但是表述完全不一致,被判断为四个不同品种,基于表示学习的对齐算法进行实体对齐,使其指向为同一品种。酿酒葡萄作为葡萄酒酿造原料,根据“好酒是种出来”的原则,有必要将“葡萄栽培知识库”与“葡萄酒酿造知识库”进行融合,有效服务于葡萄酒酿造环节,丰富知识图谱内容。

3.3 知识加工

知识加工包括知识推理、知识补全、质量评估。其中知识推理指从已构建的知识库出发,通过计算得到实体间新的关系过程,丰富知识网络。 知识推理是知识图谱构建的重要手段,一方面,可以挖掘隐含的知识,如从(白玉霓,易感,炭疽病)、(炭疽病,药剂防治,石硫合剂),可以得到(白玉霓,病害药剂,石硫合剂),实现对白玉霓葡萄病害的精准预防。 知识推理的对象不限于实体间关系,也可以是实体的属性值。 另一方面,基于知识库解答酿酒葡萄栽培专业问题。 研究采用基于向量的推理方法进行知识推理,将酿酒葡萄栽培知识图谱转化为低维的向量和矩阵,利用向量的代数结构和几何计算对酿酒葡萄栽培知识图谱进行数据计算,实现葡萄栽培知识推理,发现新的实体关系,并对知识图谱进行补全,最后基于质量评估技术,判断知识图谱质量[28]

3.4 知识存储

在本体模型的基础上添加数据实例,完成对酿酒葡萄栽培知识图谱的实例构建。知识存储是对知识融合后的数据进行系统化存储,有利于知识图谱构建。数据库分为两大类,关系数据库和非关系数据库。图数据库以图论为理论根基,用节点和关系所组成的图描述客观世界[29]。 其中Neo4j作为新兴的数据库,是一个Java实现地开源NoSQL图数据库,实现了专业数据库级别的图数据模型存储,支持CSV在线导入,速度在1万/s内,支持neo4j-import脱机导入,速度在10万/s级别,支持格式丰富,使用案例涵盖了网络管理、软件分析、科学研究等方面。因此,通过Neo4j图数据库存储酿酒葡萄栽培知识,保证知识存储效率与模型稳健性。

4 酿酒葡萄栽培知识图谱应用

酿酒葡萄栽培知识服务目的是实现知识与栽培场景的动态匹配,为酿酒葡萄栽培经营主体提供产前规划、产中管理、产后指导全流程智能问答、决策支持等知识服务,助力酿酒葡萄栽培向高效、绿色、可持续发展。

4.1 智能问答

作为智慧农业的一部分,智能问答为酿酒葡萄栽培领域知识传播和技术推广提供了便利,对促进酿酒葡萄栽培数字化转型有重要意义。相较于传统信息检索系统,智能问答技术在降低用户操作难度方面更具优势。用户仅需通过自然语言输入即可实时获取酿酒葡萄栽培领域的最优解决方案,显著提升交互满意度。酿酒葡萄栽培具有动态多变性、区域多样性和周期变化性的特点。通用的农业信息服务系统难以满足酿酒葡萄栽培经营管理的个性化和专业化需求,导致知识供需结构性失衡。酿酒葡萄栽培知识图谱面向区域特点集成创建葡萄精准水肥管理、环境检测、防灾减灾、水肥管理、病虫害多元知识,实现专业化知识问答、精准治理,提高酿酒葡萄质量,降低栽培成本,打造绿色生态的葡萄果园。

4.2 决策支持

酿酒葡萄栽培决策支持从葡萄园面临的实际问题出发,依托于丰富的知识体系和知识图谱推理模型,为葡萄园管理者提供科学、高效的决策支持。具体而言,知识图谱可以利用葡萄生长模型和预测模型,通过输入气候条件、土壤状况、葡萄品种、生长态势等数据,基于知识图谱丰富的语义网络,预测葡萄的最佳种植时间、生长周期、不同生长阶段可能面临的病虫害、产量潜力等。 知识图谱结合地理信息系统、 物联网传感器实施检测葡萄园环境变化,自动分析葡萄最佳的生长条件,生成针对性的栽培方案。 为进一步优化酿酒葡萄栽培管理策略,推理预测不同情境下葡萄的生长状况和产量变化,知识图谱不断自动更新知识体系,寻找葡萄产量最高、风险最低的生产方案,为葡萄园管理者提供决策依据。

5 总结与展望

本文梳理酿酒葡萄栽培知识体系,基于七步法构建内容丰富且完整的酿酒葡萄栽培本体模型;从知识抽取、知识融合、知识加工、知识存储角度分析了构建酿酒葡萄栽培知识图谱的具体技术;探究酿酒葡萄栽培知识图谱的应用,为进一步构建酿酒葡萄栽培知识图谱提供理论参考。酿酒葡萄栽培知识图谱的研究与应用,可以有效推动葡萄产业智能化转型,为葡萄绿色可持续发展提供了保障。

从葡萄产业整体角度看,一方面可以完善产业布局,调整产业结构,为智慧葡萄园建设提供依据。 另一方面带动葡萄酒产业发展。“以原料分析为基础,以浸渍管理为核心”是现代酿酒工艺的核心思想。知识图谱通过结构化、语义化的方式,将酿酒葡萄的各类特性与浸渍过程中的关键参数进行关联,形成可推理、可追溯、可优化的知识网络,进而提高葡萄酒品质。 构建丰富且完整的酿酒葡萄栽培本体模型,为科研工作者提供了葡萄栽培领域知识抽取依据。知识图谱为果农提供了诸多技术方案,对预防病虫害、有效进行土肥水管理等提供指导,有利于提高葡萄产量,增加收入。 伴随着我国葡萄园智能化进程的不断推进,酿酒葡萄栽培数据也会不断更新,将知识图谱与区域特点紧密结合,提升葡萄栽培数据分析的广度与深度,实现跨领域知识图谱进行知识推理,促进葡萄栽培智能化发展。

基于大语言模型构建特色农业产业垂直知识图谱是当前农业信息化领域的一个重要研究方向。 知识图谱在精准农业和农业知识服务等领域的已取得显著成果,但仍面临一些挑战,如领域适应性、知识更新等问题。未来研究可重点关注大语言模型与农业知识的深度融合、动态知识更新机制以及跨领域知识迁移等方面,以进一步推动特色农业知识图谱的发展和应用。

参考文献:

[1]刘巍,冯立鹦,孙雪,等.产业数字化——释义、场景及应用案例[M].北京:机械工业出版社,2024:130-131.

[2]罗俊霞,王静,张启成,等.葡萄上杀虫剂、杀菌剂登记和使用现状分析及建议[J].中国南方果树,2023,52(6):248-255.

[3]王静,周广胜.中国欧亚种酿酒葡萄种植分布的主要气候影响因子与气候适宜性[J].生态学报,2021,41(6):2418-2427.

[4]李华,王华,房玉林,等.我国葡萄栽培气候区划研究(Ⅰ)[J].科技导报,2007(18):63-68.

[5]王登亮,马创举,曹锦萍,等.柑桔生产数字技术研究及应用进展[J].中国南方果树,2023,52(3):228-235.

[6]赵瑞雪,杨晨雪,郑建华,等.农业智能知识服务研究现状及展望[J].智慧农业(中英文),2022,4(4):105-125.

[7]穆维松,刘天琪,苗子溦,等.知识图谱技术及其在农业领域应用研究进展[J].农业工程学报,2023,39(16):1-12.

[8]聂啸林,张礼麟,牛当当,等.面向葡萄知识图谱构建的多特征融合命名实体识别[J].农业工程学报,2024,40(3):201-210.

[9]杨硕,李书琴.多模态知识图谱增强葡萄种植问答对的答案选择模型[J].农业工程学报,2023,39(14):207-214.

[10]AYADI Y N, BERNARD S, BOSSY R, et al.A unified approach to publish semantic annotations of agricultural documents as knowledge graphs[J].Smart Agr Technol,2024(8):100484.

[11]GUAN L Z,ZHANG J,GENG C W.Diagnosis of fruit tree diseases and pests based on agricultural knowledge graph[J].J Physics,2021,1865(4):42052.

[12]刘杨,王金云,方亮,等.宁夏贺兰山东麓葡萄酒产业知识图谱构建[J].中国酿造,2025,44(6):293-297.

[13]邱芹军,吴亮,马凯,等.面向灾害应急响应的地质灾害链知识图谱构建方法[J].地球科学,2023,48(5):1875-1891.

[14]付雷杰,曹岩,白瑀,等.国内垂直领域知识图谱发展现状与展望[J].计算机应用研究,2021,38(11):3201-3214.

[15]陆建江,张亚非,苗壮,等.语义网络原理与技术[M].北京:科学出版社,2007:69-73.

[16]刘杨,王金云,方亮.基于本体的葡萄酒酿造知识图谱构建与应用研究[J].中外葡萄与葡萄酒,2025(2):100-108.

[17]李明杰,郑翔,关思雨.数字人文在古籍整理领域的应用路径及发展策略[J].中国图书馆学报,2024,50(4):21-38.

[18]王惠,冯子宸.数字人文视域下多模态名人档案资源知识服务模式研究[J].情报科学,2024,42(11):31-40.

[19]成西,王琦.中医药领域本体的研究现状与展望[J].时珍国医国药,2025,36(3):544-550.

[20]邱明慧,谢能付,姜丽华,等.农业气象灾害知识图谱构建研究进展[J].中国农业气象,2024,45(10):1216-1235.

[21]李贺,郭佳,沈旺,等.面向辅助决策支持的突发事件预案情景库构建研究[J].图书情报工作,2024,68(12):4-17.

[22]周冬艳,高鲁放,吴艳芳,等.基于本体的青瓷知识图谱构建方法研究[J].图书馆杂志,2024,43(3):91-100.

[23]孟小峰,慈祥.大数据管理:概念、技术与挑战[J].计算机研究与发展,2013,50(1):146-169.

[24]张念,周彩凤,万飞,等.基于BERT-BiLSTM-CRF的隧道施工安全领域命名实体识别[J].中国安全科学学报,2024,34(12):56-63.

[25]王红,李浩飞,邸帅.民航突发事件实体识别方法研究[J].计算机应用与软件,2020,37(3):166-172.

[26]叶雨涛,王鹏玲,徐瑞华,等.基于双向长短时记忆网络的地铁应急知识抽取与推理[J].同济大学学报(自然科学版),2025,53(3):420-429.

[27]陈德鑫,占袁圆,杨兵,等.基于CNN-BiLSTM模型的在线医疗实体抽取研究[J].图书情报工作,2019,63(12):105-113.

[28]侯琛,牛培宇.农业知识图谱技术研究现状与展望[J].农业机械学报,2024,55(6):1-17.

[29]庞国明,叶伟民,宋建栋,等.精通Neoj[M].北京:清华大学出版社,2022:5-6.

Construction and application of wine grape cultivation knowledge graph

LIU Yang1,WANG Jinyun2,3*,YUE Qian1,XIE Shengli4
(1.College of Business,North Minzu University,Yinchuan 750021,China;2.School of Innovation and Entrepreneurship,North Minzu University,Yinchuan 750021,China;3.E-Commerce Industry College,North Minzu University,Yinchuan 750021,China;4.Ningxia Huangkou Winery Co.,Ltd.,Wuzhong 751600,China)

Abstract:As the core link of wine industry,wine grape cultivation was faced with the problems of data dispersion,disorder,large amount of data and insufficient utilization,and lack of professional talents.Knowledge graph could effectively organize and manage knowledge and perform knowledge calculation as an emerging knowledge representation tool.The construction of wine grape cultivation knowledge graph was of great significance to improve the quality of wine.The knowledge of wine grape cultivation was sorted out using the seven-step method, and the ontology model of wine grape cultivation was constructed.The idea and method of constructing knowledge graph of wine grape cultivation based on large language model were proposed to realize knowledge extraction, knowledge fusion, knowledge processing, knowledge storage and knowledge application.Based on the knowledge graph,the knowledge in the field of wine grape cultivation was deeply excavated,aiming to provide rich and diverse knowledge services for the entities engaged in grape cultivation,promote the development of wine grape cultivation in the direction of specialization, personalization,precision and intelligence,promote the digital transformation and upgrading of the wine industry,and enhance the new quality productivity level of the industry.

Key words:wine grape cultivation;knowledge graph;ontology construction;large language model

中图分类号:TS262.6;S238

文章编号:0254-5071(2026)01-0312-09

doi: 10.11882/j.issn.0254-5071.2026.01.043

引文格式:刘杨,王金云,岳倩,等.酿酒葡萄栽培知识图谱构建及应用研究[J].中国酿造,2026,45(1):312-320.

收稿日期:2025-07-03

修回日期:2025-10-20

基金项目:宁夏自然科学基金项目(2025AAC030034);宁夏回族自治区重点研发计划项目(2023BDE02001);2022年北方民族大学校级科研平台(2022PT_S10)

作者简介:刘 杨(1999-),男,硕士研究生,研究方向为产业数字化。

*通讯作者:王金云(1969-),男,教授,硕士,研究方向为农村电商及产业数字化。